Microbiota Polmonare Post-Trapianto: Un Viaggio Affascinante nelle Vie Aeree
Ciao a tutti! Oggi voglio portarvi con me in un viaggio affascinante, quasi invisibile, all’interno del nostro corpo, più precisamente nelle vie respiratorie di chi ha affrontato un trapianto di polmone. Avete mai pensato a chi vive lì dentro, oltre alle nostre cellule? Parlo di miliardi di microrganismi, il cosiddetto microbiota, che popola le nostre vie aeree superiori (come la gola) e inferiori (i polmoni stessi).
Capire come queste comunità microbiche cambiano dopo un intervento così delicato come il trapianto di polmone è fondamentale. Perché? Perché queste minuscole creature, batteri per lo più, non sono solo passeggeri silenziosi. Interagiscono con il nostro sistema immunitario, possono influenzare il rischio di infezioni e persino il rigetto dell’organo trapiantato. Insomma, conoscerle meglio ci aiuta a prendere decisioni cliniche più informate e a migliorare la vita dei pazienti.
Studi precedenti su persone con malattie polmonari croniche avevano già mostrato differenze nel microbiota rispetto agli individui sani. Ma cosa succede specificamente dopo un trapianto di polmone? Come evolvono queste comunità nel tempo? È proprio quello che abbiamo cercato di scoprire con uno studio prospettico longitudinale.
Come Abbiamo Indagato Questo Micro-Mondo
Abbiamo seguito un gruppo di 51 pazienti che hanno ricevuto un trapianto di polmone allogenico (cioè da un donatore) presso il First Affiliated Hospital della Guangzhou Medical University. Per capire cosa succedeva nelle loro vie aeree, abbiamo raccolto regolarmente diversi tipi di campioni:
- Tamponi faringei (per le vie aeree superiori)
- Espettorato (catarro)
- Liquido di lavaggio broncoalveolare (BALF), ottenuto con una procedura chiamata broncoscopia (per le vie aeree inferiori)
- Tessuto polmonare (prelevato durante l’intervento)
Questi prelievi sono stati fatti in momenti precisi: prima dell’intervento (D0), e poi a 7 giorni (D7), 14 giorni (D14), 1 mese (M1), 2 mesi (M2), 3 mesi (M3) e 6 mesi (M6) dopo il trapianto. In totale, abbiamo analizzato ben 150 campioni di BALF, 150 tamponi faringei, 51 campioni di espettorato e 36 campioni di tessuto polmonare. Un bel po’ di materiale!
Per “vedere” i batteri presenti, abbiamo usato una tecnica sofisticata chiamata sequenziamento del gene 16S rRNA, che ci permette di identificare le diverse famiglie e generi batterici presenti in ogni campione e la loro abbondanza relativa.
Prime Scoperte: Differenze tra “Piani Alti” e “Piani Bassi”
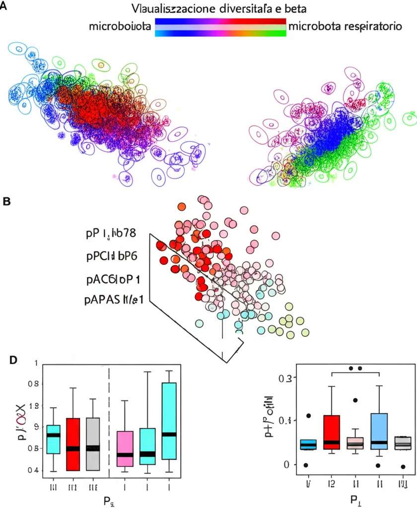
La prima cosa che abbiamo notato è che, come ci si poteva aspettare, le comunità microbiche non sono uguali dappertutto. Analizzando la diversità beta (che misura quanto sono diverse le comunità tra campioni diversi), abbiamo visto differenze significative tra tessuto polmonare, tampone faringeo ed espettorato. Anche la diversità alfa (che misura la ricchezza di specie all’interno di un singolo campione) era diversa: l’espettorato aveva la diversità più bassa, mentre tessuto polmonare e BALF mostravano una diversità maggiore e molto simile tra loro. Questo suggerisce che il BALF è un buon rappresentante di ciò che accade nel tessuto polmonare profondo, almeno in termini di ricchezza di specie batteriche.

Ma chi sono i protagonisti di queste comunità? Beh, dipende da dove guardiamo:
- Nel tessuto polmonare, i generi più comuni erano Stenotrophomonas, Pseudomonadaceae, Acinetobacter, Enterobacteriaceae e Lactobacillus.
- Nel BALF (polmoni profondi), dominavano Enterobacteriaceae, Pseudomonadaceae, Stenotrophomonas, Acinetobacter e Prevotella.
- Nell’espettorato, trovavamo soprattutto Streptococcus, Pseudomonadaceae, Stenotrophomonas, Acinetobacter e Staphylococcus.
- Nel tampone faringeo (gola), i più abbondanti erano Streptococcus, Prevotella, Corynebacterium, Neisseria e Staphylococcus.
Come vedete, ci sono delle sovrapposizioni (ad esempio Pseudomonadaceae e Stenotrophomonas sembrano trovarsi un po’ ovunque), ma anche delle specificità notevoli per ogni “distretto” delle vie aeree.
Un Mondo in Evoluzione: I Cambiamenti nel Tempo
La parte forse più intrigante è stata osservare come queste comunità microbiche cambiano nei sei mesi successivi al trapianto. È un periodo di grandi sconvolgimenti: il corpo si adatta al nuovo organo, i pazienti assumono farmaci immunosoppressori (per evitare il rigetto) e antibiotici (per prevenire o curare infezioni). Tutto questo lascia un segno sul microbiota.
Abbiamo visto dei pattern temporali interessanti:
- Subito dopo l’intervento (D7): Sia nella gola che nel BALF, alcuni batteri come Corynebacterium e Staphylococcus erano più abbondanti, ma poi la loro presenza diminuiva gradualmente.
- Periodo intermedio (da D14 a M2): Molti altri gruppi batterici mostravano un aumento transitorio in questo periodo. Parliamo di Enterobacteriaceae, Enterococcus, Acinetobacter, Ralstonia, Veillonella, Porphyromonas, Rothia… un bel viavai!
- Verso la stabilizzazione (M3-M6): A sei mesi dal trapianto, le cose sembravano iniziare a stabilizzarsi. Nel BALF (polmoni), diventavano più abbondanti generi come Prevotella, Fusobacterium, Haemophilus, Actinomyces e Neisseria, che sono spesso considerati parte del microbiota “normale” in persone sane (secondo la letteratura). Nella gola, invece, aumentavano batteri tipici del cavo orale come Gemellaceae e Parvimonas.
Questi risultati suggeriscono che, dopo un periodo iniziale di forte turbolenza, il microbiota delle vie aeree dei pazienti trapiantati tende a ristrutturarsi, forse cercando un nuovo equilibrio, e la comparsa di batteri tipici delle persone sane potrebbe essere un buon segno.

Avvicinamento Progressivo: Gola e Polmoni si “Assomigliano” di Più
Un’altra scoperta chiave riguarda la somiglianza tra il microbiota della gola (vie aeree superiori) e quello del BALF (vie aeree inferiori). Prima del trapianto, queste due comunità erano piuttosto diverse. Ma dopo l’intervento, abbiamo osservato una tendenza interessante: la differenza diminuiva rapidamente già nei primi 7 giorni, per poi stabilizzarsi e raggiungere la massima somiglianza a 6 mesi. Sembra quasi che le vie aeree superiori e inferiori inizino a “parlarsi” di più dopo il trapianto.
Ma quando questa somiglianza è più marcata? Abbiamo scoperto due fattori principali:
- Bassa Diversità: Quando la diversità batterica sia nella gola che nel BALF era bassa, le due comunità tendevano ad assomigliarsi di più.
- Predominanza di Singoli Taxa: La somiglianza era maggiore quando un singolo tipo di batterio (taxon) dominava la scena, sia nella gola che nel BALF. In particolare, questo effetto era molto evidente quando a predominare erano generi come Pseudomonadaceae, Staphylococcus o Stenotrophomonas.
Quest’ultimo punto è particolarmente rilevante. Questi tre gruppi batterici includono specie che possono essere patogene, a volte anche resistenti a molti antibiotici (MDR), e rappresentano una seria minaccia per i pazienti trapiantati. Il fatto che, quando questi batteri prendono il sopravvento, il microbiota della gola assomigli di più a quello dei polmoni, suggerisce che, in queste specifiche situazioni, un semplice tampone faringeo (molto meno invasivo della broncoscopia) potrebbe darci indizi importanti su cosa sta succedendo più in profondità. Questo è particolarmente vero nelle prime fasi post-trapianto.
E l’Espettorato? Un Potenziale Intermediario
Abbiamo anche analizzato i campioni di espettorato, che provengono da una zona “intermedia” tra gola e polmoni profondi. Ci siamo chiesti: l’espettorato assomiglia di più alla gola o al BALF? E quando?
Anche qui, la diversità e la predominanza giocano un ruolo. Abbiamo visto che l’espettorato tende ad assomigliare di più al BALF (polmoni) quando la diversità nel BALF è bassa. Inoltre, la somiglianza tra espettorato e BALF era significativamente più alta quando nel BALF predominavano Pseudomonadaceae o Stenotrophomonas. Analizzando quale batterio contribuisse di più a “guidare” questa somiglianza, Stenotrophomonas è emerso come un possibile attore chiave.
Questo suggerisce che, quando non è possibile o consigliabile eseguire una broncoscopia per ottenere il BALF, l’analisi dell’espettorato potrebbe essere un’alternativa migliore rispetto al tampone faringeo per avere un’idea del microbiota polmonare, specialmente se si sospetta una predominanza di batteri come Pseudomonadaceae o Stenotrophomonas.

Cosa Ci Portiamo a Casa (e Prossimi Passi)
Questo studio ci ha permesso per la prima volta di seguire da vicino l’evoluzione del microbiota delle vie aeree superiori e inferiori nei primi 6 mesi dopo un trapianto di polmone. Abbiamo visto che:
- Ci sono profili microbici distinti in diverse parti delle vie aeree, ma tessuto polmonare e BALF sono molto simili.
- Il microbiota cambia drasticamente dopo il trapianto, con fluttuazioni specifiche nel tempo.
- Le comunità microbiche di gola e polmoni tendono a diventare più simili col passare dei mesi.
- Questa somiglianza è legata a una minore diversità e alla predominanza di singoli batteri, in particolare Pseudomonadaceae, Staphylococcus e Stenotrophomonas.
- L’espettorato potrebbe essere un utile sostituto del BALF in alcune circostanze, specialmente quando predominano Pseudomonadaceae e Stenotrophomonas.
Certo, il nostro è stato uno studio esplorativo, con un numero limitato di pazienti e un periodo di osservazione di 6 mesi. Serviranno ricerche più ampie e a lungo termine per confermare questi risultati e per capire meglio come funghi e virus interagiscano in questo complesso ecosistema. Magari usando tecniche come la metagenomica, che ci darebbero informazioni ancora più dettagliate.
Tuttavia, credo che questi risultati siano un passo avanti importante. Ci aiutano a comprendere meglio la complessa ecologia microbica che si instaura dopo un trapianto di polmone e aprono la strada a strategie diagnostiche potenzialmente meno invasive, basate sull’analisi di campioni come l’espettorato o il tampone faringeo in contesti specifici. Conoscere i nostri coinquilini microscopici è fondamentale per prenderci cura al meglio dei pazienti trapiantati!
Fonte: Springer
