Cancro Colon-Rettale e KRAS: Svelato il Ruolo Nascosto della Risposta allo Stress Proteico!
Ciao a tutti! Oggi voglio portarvi con me in un viaggio affascinante nel cuore della ricerca sul cancro, in particolare quello colon-rettale (CRC). Parleremo di un gene “cattivo” molto famoso, il KRAS, e di come le cellule tumorali riescano a resistergli quando proviamo a metterlo K.O. Sembra una storia complicata, ma cercherò di renderla il più intrigante possibile!
Il Grande Nemico: KRAS nel Cancro Colon-Rettale
Immaginate KRAS come uno degli interruttori principali che, quando si guasta (cioè muta), dice alle cellule di crescere senza controllo. È uno dei geni più frequentemente mutati nei tumori umani, specialmente nel CRC, dove lo troviamo in circa il 35-40% dei casi. Per anni, KRAS è stato considerato “indruggibile”, un bersaglio terapeutico frustrante.
Recentemente, però, la ricerca ha fatto passi da gigante! Sono stati sviluppati inibitori specifici, come quelli per la mutazione KRAS-G12C. Una grande notizia, vero? Beh, sì e no. Purtroppo, nel CRC, questi farmaci spesso non portano alla guarigione completa. Nella maggior parte dei casi si ottiene una “malattia stabile”, il che significa che il tumore smette di crescere per un po’, ma poi, troppo spesso, torna più agguerrito di prima. Anche combinando questi inibitori con altre terapie, come il Cetuximab, i risultati migliorano solo modestamente.
Questo ci porta a una domanda cruciale: come fanno queste cellule tumorali a sopravvivere all’attacco iniziale e a diventare resistenti? Capire questi meccanismi di “tolleranza” e resistenza è fondamentale se vogliamo rendere le terapie anti-KRAS davvero efficaci.
La Nostra Indagine: Spiare le Cellule Tumorali in 3D
Ed è qui che entra in gioco il nostro studio. Ci siamo chiesti: cosa succede *subito* dentro le cellule di CRC quando “spegniamo” il segnale di KRAS mutato? Per scoprirlo, abbiamo usato un approccio un po’ diverso. Invece delle classiche colture cellulari piatte (2D), abbiamo fatto crescere le cellule tumorali in sferoidi 3D. Pensateli come delle mini-palline di tumore in provetta, che imitano meglio l’ambiente reale del cancro nel corpo.
Abbiamo preso quattro diverse linee cellulari di CRC con mutazioni di KRAS. Usando una tecnica chiamata “silenziamento genico” (con siRNA, delle piccole molecole che bloccano specificamente KRAS), abbiamo spento KRAS e osservato cosa succedeva.
Abbiamo subito notato una differenza:
- Due linee cellulari (HCT116 e SW480) si sono dimostrate sensibili: spegnendo KRAS, gli sferoidi crescevano meno, le cellule smettevano di dividersi (blocco del ciclo cellulare) e iniziavano a morire (apoptosi).
- Le altre due (LS174T e SW837) erano invece resistenti: spegnere KRAS non sembrava disturbarle più di tanto.
Questa divisione tra “sensibili” e “resistenti” era la chiave per capire le differenze nelle risposte iniziali.

Analisi Approfondite: RNA e Proteine Sotto la Lente
A questo punto, volevamo capire cosa cambiava a livello molecolare. Abbiamo fatto due tipi di analisi super dettagliate:
- RNA Sequencing (RNA-Seq): Per vedere quali geni venivano “accesi” o “spenti” nelle cellule dopo il silenziamento di KRAS.
- Proteomica delle Membrane: Per analizzare le proteine presenti sulle membrane cellulari, che sono cruciali per la comunicazione e la risposta cellulare.
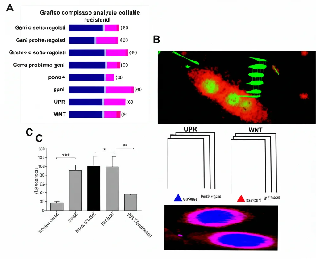
I risultati sono stati… sorprendenti! Confrontando le cellule sensibili con quelle resistenti, abbiamo trovato due percorsi biologici che si comportavano in modo diametralmente opposto:
- La Risposta alle Proteine Mal Ripiegate (Unfolded Protein Response – UPR)
- La via di segnalazione WNT/β-catenina
Nelle cellule sensibili, questi due percorsi venivano attivati dopo lo spegnimento di KRAS. Nelle cellule resistenti, invece, venivano disattivati. Boom! Una differenza netta.
Focus sulla UPR: Una Risposta allo Stress Inattesa
Abbiamo deciso di concentrarci sulla UPR. Cos’è? Immaginate la cellula come una fabbrica di proteine. A volte, per vari motivi (stress, mutazioni), le proteine vengono prodotte male, si “aggrovigliano”. La UPR è il sistema di controllo qualità e gestione dello stress della cellula: cerca di correggere il problema, rallenta la produzione di nuove proteine e, se lo stress è troppo forte, può anche indurre la cellula a morire.
La cosa strana è che KRAS mutato di solito *attiva* la UPR per aiutare le cellule tumorali a gestire l’alta richiesta di produzione proteica dovuta alla crescita rapida. Quindi, ci saremmo aspettati che spegnendo KRAS, la UPR si *riducesse*, specialmente nelle cellule sensibili che smettevano di crescere. Invece, abbiamo visto l’esatto contrario: la UPR si attivava proprio nelle cellule sensibili! E nelle resistenti, che continuavano imperterrite, si spegneva. Questo andava contro quanto osservato in altri tipi di tumore (polmone, pancreas), dove la UPR sembrava più legata alla *resistenza acquisita* e non a questa risposta iniziale.

Conferme Funzionali: Meno Aggregati, Meno Produzione
Per essere sicuri che non fosse solo un “rumore” nei dati, abbiamo fatto dei test funzionali.
- PROTEOSTAT Assay: Misura la quantità di proteine aggregate (mal ripiegate) nelle cellule. Nelle cellule sensibili (HCT116) con KRAS spento, abbiamo trovato meno aggregati proteici. Coerente con un’attivazione della UPR che cerca di “fare pulizia”. Nelle cellule resistenti (SW837), invece, gli aggregati aumentavano leggermente.
- SunSET Assay: Misura la velocità di produzione di nuove proteine. Nelle cellule sensibili con KRAS spento, la produzione proteica rallentava. Ancora una volta, in linea con l’attivazione della UPR. Nelle cellule resistenti, la produzione aumentava!
Questi esperimenti hanno confermato i dati molecolari: nelle cellule sensibili, spegnere KRAS innesca una risposta UPR che riduce gli aggregati proteici e frena la sintesi di nuove proteine.
Cosa Significa Tutto Questo? Un Ruolo Citoprotettivo?
Ok, la UPR si attiva nelle cellule sensibili quando spegniamo KRAS. Ma perché? E cosa fa? La nostra prima ipotesi era che forse questa UPR attivata contribuisse a far morire le cellule o a bloccarne la crescita. Per testarlo, abbiamo provato a bloccare uno dei rami principali della UPR (quello mediato da IRE1α) con un farmaco (4µ8C) nelle cellule sensibili HCT116, mentre spegnevamo KRAS.
Il risultato? Bloccare IRE1α non ha cambiato molto le cose: le cellule continuavano a bloccarsi nel ciclo cellulare e a morire più o meno allo stesso modo. Questo suggerisce che l’attivazione della UPR in questo contesto potrebbe non essere la causa diretta della morte cellulare, ma forse un meccanismo di adattamento, quasi protettivo, che si attiva in risposta allo stress improvviso della perdita del segnale KRAS. Forse altri rami della UPR compensano, o forse il suo ruolo è più complesso.
Potrebbe essere che l’attivazione della UPR sia una conseguenza delle grandi alterazioni trascrizionali e metaboliche che avvengono quando si spegne KRAS in cellule che dipendono da esso. È come se la cellula, nel tentativo di riorganizzarsi, entrasse in uno stato di stress che attiva la UPR per mantenere un minimo di ordine interno (proteostasi).

Un’altra possibilità intrigante è che la UPR influenzi l’interazione tra le cellule tumorali e il loro microambiente. Sappiamo che la UPR può modificare cosa le cellule espongono sulla loro superficie, influenzando il sistema immunitario, o promuovere la formazione di nuovi vasi sanguigni (angiogenesi) e il rimodellamento della matrice extracellulare.
Conclusioni e Prospettive Future
Quindi, cosa ci portiamo a casa da questo studio? Il messaggio chiave è che la Risposta alle Proteine Mal Ripiegate (UPR) gioca un ruolo differenziale e precoce nella risposta delle cellule di cancro colon-rettale al silenziamento di KRAS. Contrariamente ad altri tumori, qui la UPR sembra attivarsi nelle cellule sensibili come meccanismo adattativo iniziale, forse durante una fase di “tolleranza” al blocco di KRAS, per poi magari spegnersi se la cellula riesce a sviluppare una vera resistenza.
C’è ancora molto da scoprire! Dobbiamo capire esattamente cosa scatena questa attivazione della UPR e quali sono le sue conseguenze funzionali a lungo termine. Potrebbe essere un nuovo tallone d’Achille da colpire? Forse combinare gli inibitori di KRAS con farmaci che modulano la UPR (in modo diverso da come si pensava prima!) potrebbe essere una strategia vincente per superare la resistenza nel cancro colon-rettale?
La ricerca continua, e ogni pezzetto di conoscenza ci avvicina a terapie più efficaci contro questo nemico complesso. È un lavoro meticoloso, ma la speranza di fare la differenza per i pazienti è ciò che ci guida ogni giorno.
Fonte: Springer
