I Supereroi Nascosti dell’Erba Medica: Come i Geni FIMBRIN la Difendono dallo Stress
Ciao a tutti, appassionati di scienza e meraviglie della natura! Oggi voglio portarvi con me in un viaggio affascinante nel cuore di una pianta che forse conoscete bene, ma che nasconde segreti incredibili: l’erba medica (Medicago sativa). È considerata una delle colture foraggere più importanti al mondo, un vero tesoro nutrizionale. Ma come tutte le creature viventi, anche lei deve affrontare le sue battaglie, specialmente contro nemici invisibili come la siccità, il freddo o l’eccesso di sale nel terreno. Questi sono quelli che noi scienziati chiamiamo stress abiotici, e possono limitare parecchio la sua crescita e la sua produttività.
Ma la natura è piena di risorse, non trovate? Ed è qui che entrano in gioco dei protagonisti microscopici ma potentissimi: una famiglia di geni chiamati FIMBRIN (o FIM, per gli amici). Pensate a loro come a degli operai specializzati all’interno delle cellule della pianta. Cosa fanno di così speciale? Scopriamolo insieme!
Ma cosa sono esattamente questi geni FIMBRIN?
Immaginate l’interno di una cellula vegetale come una città frenetica. C’è bisogno di strade, impalcature, sistemi di trasporto per far funzionare tutto. Ecco, una parte fondamentale di questa infrastruttura è il cosiddetto citoscheletro di actina, una rete dinamica di filamenti proteici. I geni FIM producono delle proteine, le Fimbrine appunto, che sono delle vere e proprie “specialiste” nel legarsi a questi filamenti di actina. Il loro compito è cruciale: aiutano a organizzare, stabilizzare e rimodellare questa rete interna. Sono come dei capicantiere che dirigono i lavori per mantenere la struttura cellulare efficiente e reattiva, soprattutto quando le condizioni ambientali si fanno difficili o durante fasi delicate come la crescita.
Queste proteine sono così importanti che le troviamo un po’ ovunque nel mondo vivente, dai lieviti alle piante, fino a noi animali. Ma mentre conoscevamo già qualcosa sul loro ruolo in piante modello come l’Arabidopsis, sull’erba medica c’era ancora molto da scoprire. Come reagiscono i suoi geni FIM di fronte allo stress? Quanti sono? Dove si trovano?
La nostra indagine nel genoma dell’erba medica
Ed è qui che inizia la nostra avventura investigativa! Ci siamo tuffati nel genoma dell’erba medica, in particolare nella varietà ‘Zhongmu No.1′, armati di potenti strumenti bioinformatici. Abbiamo usato le sequenze delle Fimbrine già note in altre piante come “esca” per andare a pescare quelle specifiche dell’erba medica. È stato un po’ come cercare degli aghi in un pagliaio genetico enorme!
Alla fine, la nostra ricerca ha dato i suoi frutti: abbiamo identificato sei geni FIMBRIN nell’erba medica, che abbiamo chiamato da MsFIM1 a MsFIM6 (Ms sta per Medicago sativa, ovviamente!). Abbiamo scoperto che non sono sparsi a caso, ma si trovano su tre cromosomi specifici (il 5, il 7 e l’8), a coppie.
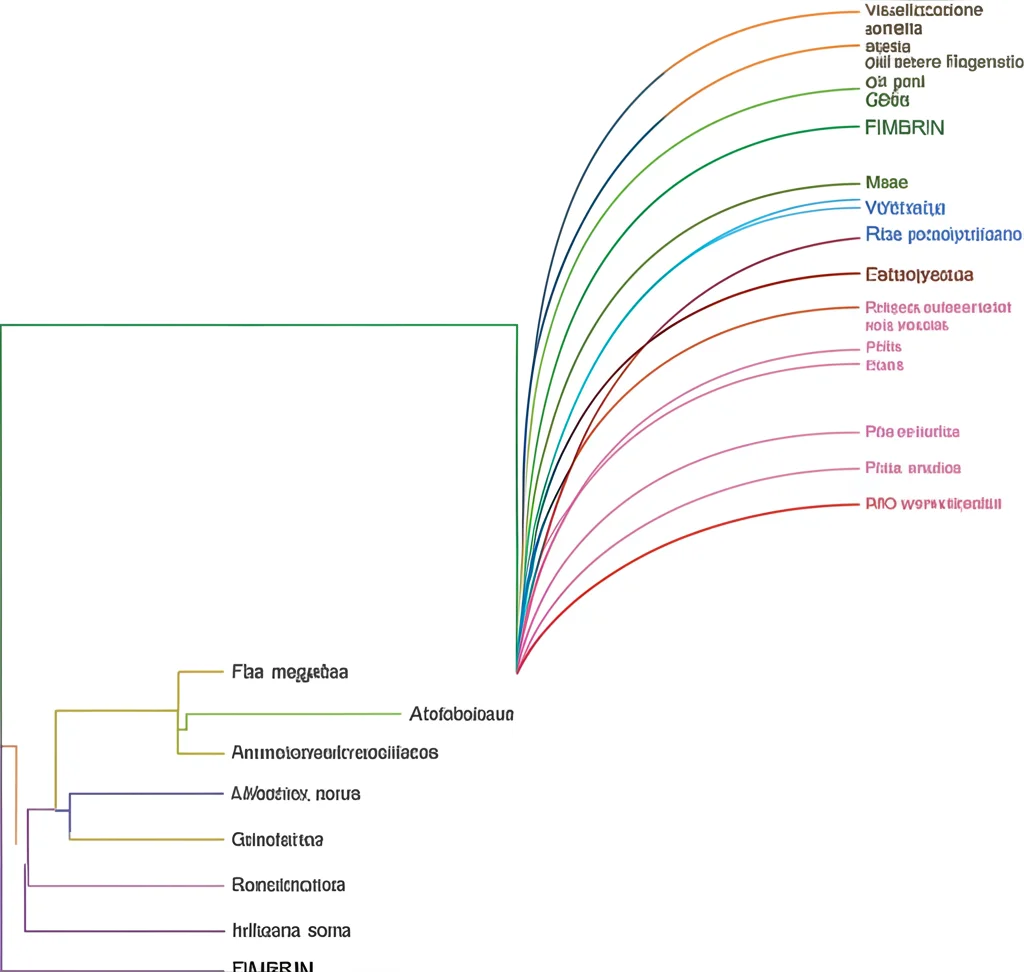
Un albero genealogico per capire l’evoluzione
Una volta trovati, volevamo capire la loro storia evolutiva. Come si relazionano tra loro e con i geni FIM di altre piante? Abbiamo costruito un “albero genealogico” (tecnicamente, un albero filogenetico) mettendo a confronto le sequenze delle proteine MsFIM con quelle di altre specie, sia dicotiledoni (come la soia e l’Arabidopsis) che monocotiledoni (come riso e mais).
I risultati sono stati illuminanti! I sei geni MsFIM si sono raggruppati in diverse “famiglie” (cladi). È emerso chiaramente che i geni FIM dell’erba medica sono evolutivamente più vicini a quelli di altre leguminose (come la Medicago truncatula, sua stretta parente) e delle dicotiledoni in generale, mentre sono più distanti da quelli delle monocotiledoni. Questo ci dice molto su come questa famiglia genica si sia evoluta nel regno vegetale.
Un altro dettaglio interessante riguarda l’espansione di questa famiglia genica. Sembra che eventi di duplicazione genica, in particolare duplicazioni di grossi segmenti di cromosoma, abbiano giocato un ruolo chiave nel creare più copie di questi geni nell’erba medica nel corso della sua evoluzione. Più copie possono significare più possibilità di specializzazione e adattamento!

Dentro il gene: struttura e segreti molecolari
Non ci siamo fermati alla storia evolutiva. Siamo andati a vedere questi geni più da vicino, analizzando la loro struttura e le proteine che codificano. Abbiamo scoperto che, nonostante alcune differenze nella lunghezza o nel numero di “pezzi” (esoni e introni), tutti i geni MsFIM producono proteine che contengono dei domini fondamentali e conservati, in particolare il dominio CH (Calponin Homology), che è la firma delle Fimbrine, essenziale per legarsi all’actina.
Abbiamo anche analizzato le proprietà chimico-fisiche delle proteine MsFIM: il loro peso molecolare, il punto isoelettrico (che ci dice se sono acide o basiche), e abbiamo predetto dove potrebbero localizzarsi all’interno della cellula (alcune nel nucleo, altre nel citoplasma, una addirittura nei cloroplasti!). Tutte queste informazioni sono come tessere di un puzzle che ci aiutano a capire le loro potenziali funzioni.
Un aspetto super interessante è stato l’analisi dei cosiddetti elementi cis-regolatori. Sono piccole sequenze di DNA che si trovano “a monte” del gene, nella regione del promotore, e funzionano come interruttori che ne controllano l’accensione e lo spegnimento in risposta a specifici segnali. Nei promotori dei geni MsFIM abbiamo trovato tantissimi di questi interruttori! Molti sono legati alla risposta alla luce (fondamentale per le piante), ma ne abbiamo trovati anche tanti associati alla risposta a ormoni vegetali cruciali come l’acido abscissico (ABA), l’acido salicilico, le gibberelline, le auxine, e soprattutto, alla risposta a stress come il freddo, la siccità e meccanismi di difesa generici. Questa scoperta è una prova fortissima che i geni MsFIM sono direttamente coinvolti nella capacità della pianta di percepire e reagire alle condizioni ambientali avverse e agli stimoli ormonali.
Dove e quando lavorano i geni MsFIM?
Sapere dove si trovano i geni e cosa potrebbero fare è importante, ma volevamo vederli “all’opera”. Abbiamo quindi misurato i loro livelli di espressione (cioè quanto attivamente vengono “letti” per produrre proteine) in diversi tessuti della pianta: radici, fusti, foglie, fiori e semi.
I risultati? Molto vari! Alcuni geni, come MsFIM2 e MsFIM6, sembrano essere sempre attivi un po’ ovunque (tranne nei semi). Altri mostrano preferenze: MsFIM1 ama le foglie, mentre MsFIM3 e MsFIM5 sono particolarmente attivi nei fiori. MsFIM4 si esprime soprattutto nei fusti e nei fiori. In generale, però, abbiamo notato una forte presenza nei fiori, nei fusti e nelle foglie. Questo suggerisce ruoli importanti nello sviluppo degli organi fiorali (pensate all’impollinazione, alla crescita del tubetto pollinico) e nelle parti della pianta più esposte all’ambiente.
Abbiamo anche approfondito l’espressione durante le diverse fasi di sviluppo del fiore, confermando che questi geni si attivano parecchio durante la piena fioritura. Sembra proprio che siano fondamentali per il successo riproduttivo dell’erba medica!

La prova del nove: MsFIM sotto stress!
Ed eccoci al cuore della questione: come reagiscono questi geni quando la pianta è sotto pressione? Abbiamo analizzato dati di espressione genica (RNA-seq) di piante di erba medica sottoposte a diversi stress:
- Siccità (simulata con mannitolo)
- Freddo (4°C)
- Salinità (eccesso di sale)
- Trattamento con Acido Abscissico (ABA), un ormone chiave nella risposta allo stress.
I risultati sono stati entusiasmanti! Praticamente tutti i geni MsFIM hanno mostrato un aumento significativo della loro espressione in risposta a questi stress. Non tutti reagivano allo stesso modo o nello stesso momento – alcuni si attivavano prima, altri dopo, alcuni più intensamente – ma il messaggio generale era chiaro: quando l’erba medica si trova in difficoltà, chiama a raccolta i suoi geni FIMBRIN!
Questo forte aumento di espressione sotto stress suggerisce che le proteine MsFIM agiscano come regolatori positivi della resistenza. Probabilmente, aiutano la pianta a riorganizzare rapidamente il suo citoscheletro di actina per adattarsi alle nuove condizioni, magari modificando la struttura cellulare, il trasporto interno o attivando altre vie di segnalazione difensive. La risposta all’ABA conferma ulteriormente il loro coinvolgimento nelle reti di segnalazione dello stress.
Zoom su MsFIM5: dove si nasconde nella cellula?
Tra i vari membri della famiglia, MsFIM5 ci ha incuriosito particolarmente per la sua espressione specifica nei fiori e la sua forte risposta allo stress. Per capire meglio dove agisce, abbiamo fatto un esperimento di localizzazione subcellulare. Abbiamo “etichettato” la proteina MsFIM5 con una molecola fluorescente (GFP) e l’abbiamo fatta esprimere temporaneamente in cellule di foglie di tabacco.
Osservando le cellule al microscopio confocale, abbiamo visto chiaramente la proteina MsFIM5-GFP formare delle strutture filamentose, molto simili a quelle del citoscheletro. Per essere sicuri che si trattasse proprio del citoscheletro di actina (e non di un’altra struttura simile, i microtubuli), abbiamo trattato le cellule con due farmaci specifici: uno che distrugge i filamenti di actina (Latrunculina A) e uno che distrugge i microtubuli (Orizalina).
Il risultato? La Latrunculina A ha fatto sparire le strutture filamentose formate da MsFIM5-GFP, mentre l’Orizalina non ha avuto alcun effetto. Bingo! Questo conferma che MsFIM5 si localizza proprio sui filamenti di actina. È la prova visiva che questa proteina lavora direttamente sull’impalcatura interna della cellula, probabilmente per modificarne la dinamica in risposta ai segnali di stress o durante lo sviluppo.

Cosa ci insegna tutto questo?
Questa indagine approfondita sulla famiglia dei geni FIMBRIN nell’erba medica ci ha aperto una finestra affascinante sui meccanismi molecolari che permettono a questa pianta così importante di crescere, svilupparsi e, soprattutto, difendersi dalle avversità ambientali.
Abbiamo scoperto che l’erba medica possiede sei di questi geni specializzati, evolutivamente conservati ma con potenziali ruoli distinti, come suggerito dalle loro diverse strutture e profili di espressione. Sappiamo che sono particolarmente attivi nei fiori e nelle parti aeree, e che rispondono prontamente agli stress abiotici e all’ormone ABA, agendo probabilmente come regolatori positivi della resistenza. L’esperimento su MsFIM5 ci ha mostrato concretamente il loro legame con il citoscheletro di actina.
Queste scoperte non sono solo interessanti dal punto di vista della biologia fondamentale, ma aprono anche prospettive importanti per il futuro. Capire come funzionano questi geni potrebbe aiutarci a sviluppare varietà di erba medica ancora più resistenti alla siccità, al freddo o alla salinità, contribuendo a un’agricoltura più sostenibile e produttiva.
Il viaggio nel mondo microscopico delle cellule vegetali non finisce mai di stupire, vero? Chissà quali altri segreti nasconde l’erba medica!
Fonte: Springer
